beplay全站app首页
机电工程beplay(中国)实训基地获评全国“百所数智化标杆实训基地”
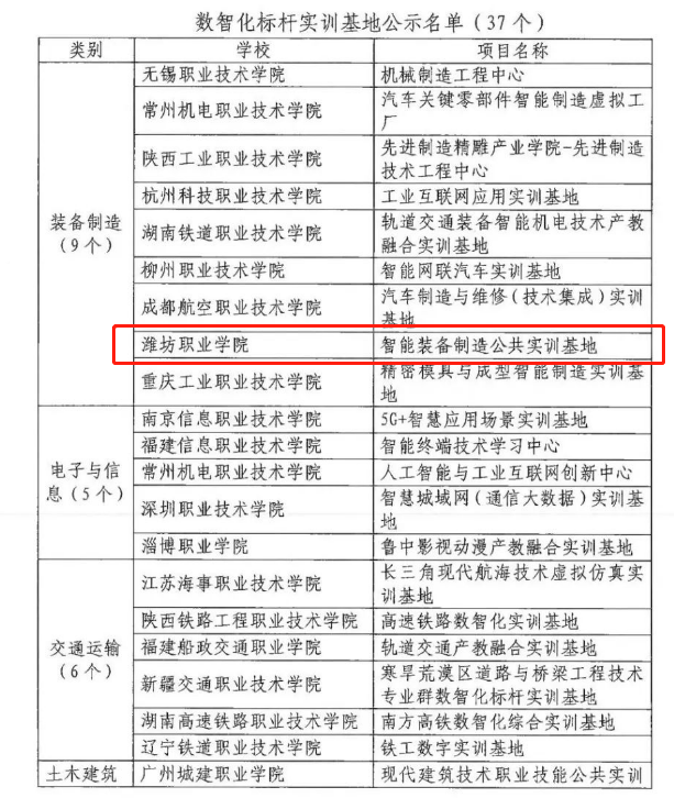
9月22日,中国职业技术教育学会发布首批“百所数智化标杆实训基地”和“百门名师工匠课”遴选结果,机电工程beplay(中国)智能装备制造公共实训基地成功入选全国首批“百所数智化标杆实训基地”。
“双百”项目(“百所数智化标杆实训基地”和“百门名师工匠课”)遴选由教育部职成司委托中国职业技术教育学会组织开展,2023年4月项目开展以来共征集数智化标杆实训基地301个,其中遴选出85个进入现场答辩环节。本着优中选优、引领示范的总体原则,经专家组初评、现场答辩,共筛选出首批“数智化标杆实训基地”37个,我院智能装备制造公共实训基地最终入选首批37所“数智化标杆实训基地”之一。机电工程beplay(中国)高度重视此次标杆实训基地评选工作,组织教师团队精心准备答辩材料,8月25日在北京参与了现场答辩,得到专家的一致认可,最终成功获评。
自beplay(中国)电气自动化“双高专业群”建设计划启动以来,beplay(中国)高度重视实训基地建设工作,努力打造高水平智能装备制造公共实训基地。近年来基地先后获评教育部SMT生产性实训基地、教育部示范性虚拟仿真实训基地、教育部工业机器人应用人才培养中心、金砖国家暨一带一路国际技能训练基地、山东省新旧动能转换智能装备制造公共实训基地、教育部-瑞士GF智能制造创新实践基地、全国工商联人才中心高端装备产教融合示范实训基地。下一步,基地建设将紧紧围绕“双高”建设重点任务,紧密对接区域装备制造业,持续深化产教融合、科教融汇,切实提升实训基地的示范、引领以及公共服务能力,努力打造全国领先的开放型区域产教融合实践中心。(李海庆供稿)







鲁公网安备37070502000162号